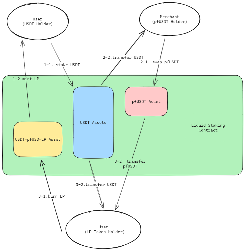
Staking Workflow

Stake
1-1. The user calls the contract's stake method to transfer USDT into the contract.
1-2. The user receives USDT-pfUSDT-LP tokens in return as proof of staking.
Swap
2-1. The user can call the contract's swap method to exchange USDT for pfUSDT or vice versa.
The swap method can specify a recipient address.
User exchanges for pfUSDT:
0% fee
The exchangeable amount = The amount of pfUSDT available in the pool.
User exchanges for USDT:
There is a redemption fee, which could be determined by a curve (fee model).
The exchangeable amount = The amount of USDT available in the pool.
2-2. The user receives USDT or pfUSDT in return.
Unstake
3-1. The user calls the contract's unstake method to transfer USDT-pfUSDT-LP tokens back into the contract.
3-2. Based on the token quantity, the contract redeems a proportional amount of USDT or pfUSDT to the user.
Last updated